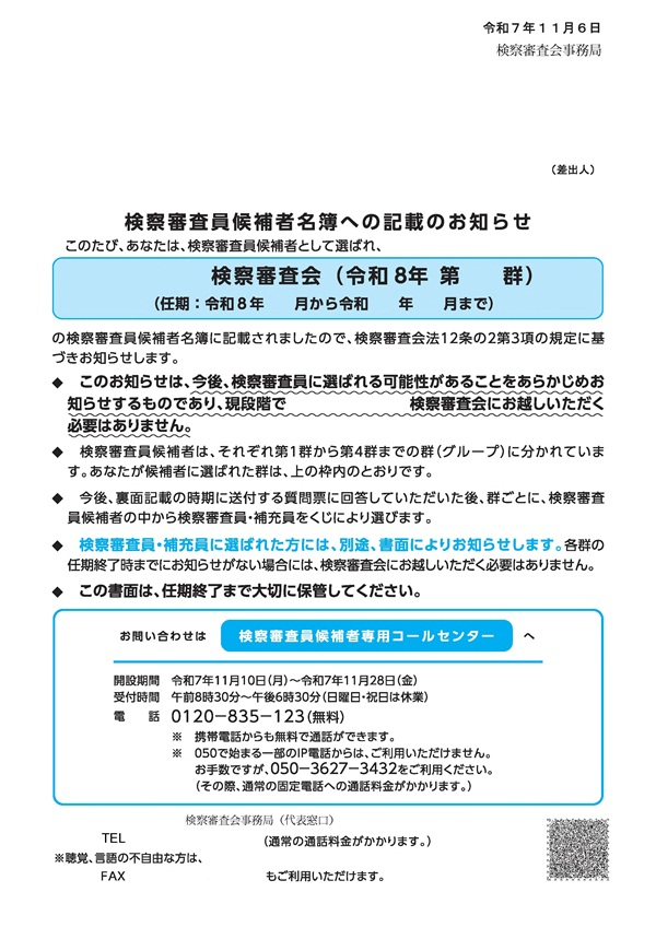
名簿記載通知の発送について(令和7年11月)
令和7年11月6日、衆議院議員選挙の選挙権を有する18歳以上の方の中から検察審査会ごとにくじで選ばれた、令和8年検察審査員候補者名簿に記載された方々に対し、「検察審査員候補者名簿への記載のお知らせ」(名簿記載通知)等を発送しました。

封筒(縦12cm×横23.4cm) おもて

うら
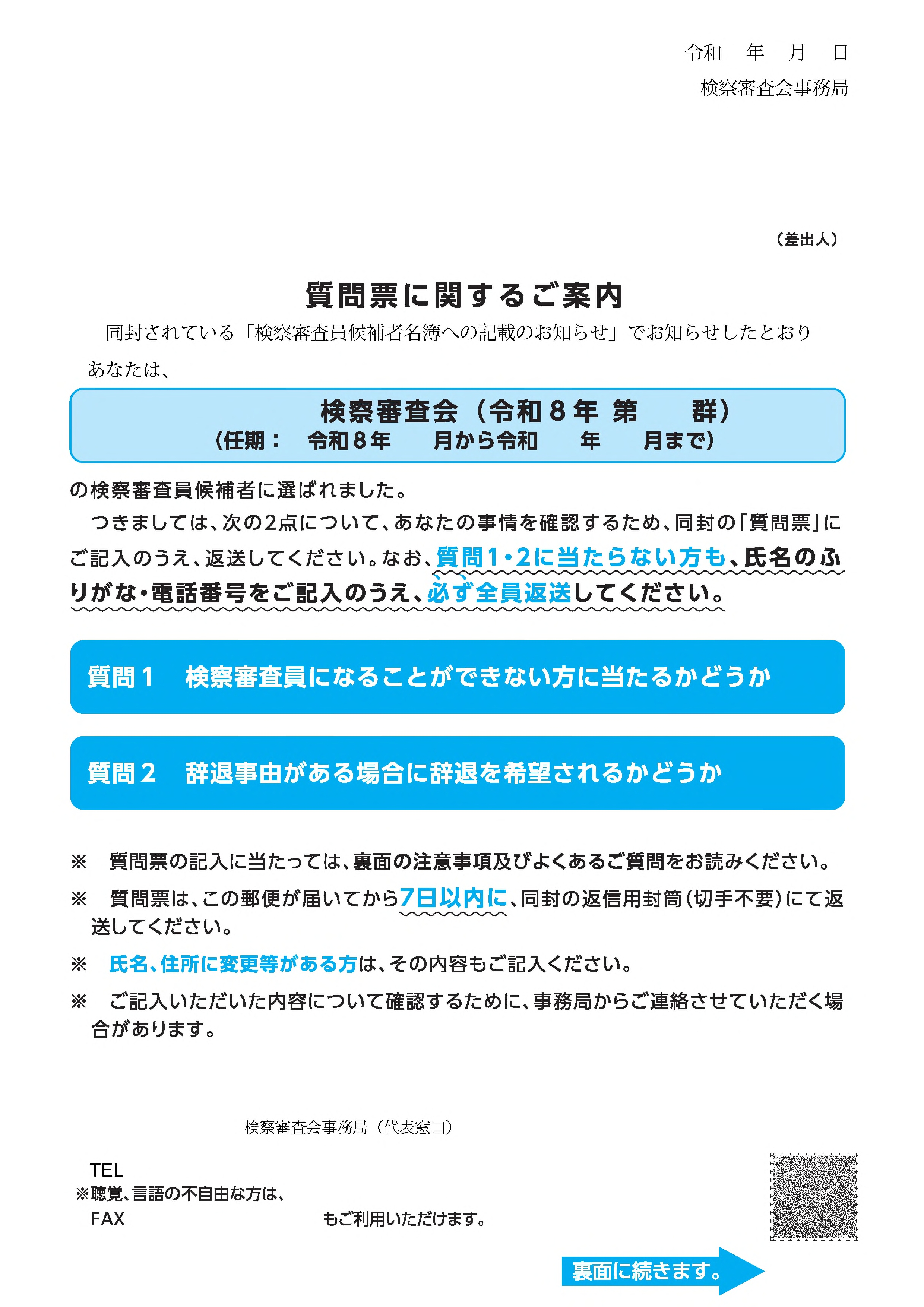
「検察審査員候補者名簿への記載のお知らせ」と同封物について




5.返信用封筒
第1群の方にのみ同封しています。
※これらの書面や封筒は、見本ですので、候補者により検察審査会名等は異なります。

第2群~第4群の候補者の方へ
3.の質問票に関するご案内、4.の質問票、5.の返信用封筒は、別途お送りします。
お送りする時期については、「質問票について」をご覧ください。
検察審査員候補者名簿に記載されたことを、はがきやメール便、電話、電子メール等で検察審査会からお知らせすることはありません。当サイトに掲載されている写真以外の郵便物が届いた場合や、不審な電話、電子メール等があった場合はくれぐれもご注意ください。
検察審査会を騙った不審な郵便物の送付や電話等がございましたら、最寄りの検察審査会にご相談ください。